«Sabes vencer, Aníbal, pero no sabes aprovechar la victoria»
Para tener las ideas claras…

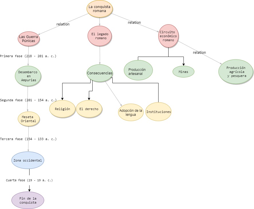
- LA CONQUISTA ROMANA
- Las Guerras Púnicas enfrentaron a romanos y cartagineses por el dominio del Mediterráneo occidental.
- En el siglo III a.C., los cartagineses, con Amílcar Barca al mando, conquistaron el Sudeste peninsular. En el 220 a.C., su hijo Aníbal planeó la conquista de Roma desde la Península Ibérica.
- Para frenar la expedición de Aníbal, los romanos decidieron conquistar la Península Ibérica y expulsar a los cartagineses (desembarco en Ampurias, en el 218 a.C.).
- La conquista romana de la Península Ibérica se produjo entre el 218 y el 19 a.C. en cuatro fases:
- Entre el 218 y el 201 a.C., Roma dominó el litoral mediterráneo.
- Del 201 al 154 a.C., controló la Meseta oriental.
- Del 154 al 133 a.C., conquistó la zona occidental de la Península, que ofreció mayor resistencia.
- Del 29 al 19 a.C., sometió a las belicosas tribus del Norte peninsular. La conquista se dio por acabada.

¿Tienes dudas? Haz click en el enlace de abajo y a ver si te queda más claro
2. HISPANIA, UN TERRITORIO DEL IMPERIO ROMANO
- Para administrar los territorios conquistados, los romanos dividieron la Península Ibérica en provincias, y pusieron un gobernador al frente de cada una.
- Hispania se integró en el circuito económico romano:
- La producción agrícola (cereales, aceite, vino, ganado..) y pesquera (salazón) aumentó gracias a los avances técnicos. En los latifundios se empleaban esclavos.
- La producción artesanal tuvo un gran desarrollo (cerámica, tejidos, armas…).
- Las minas (oro, plata, hierro, cobre…) se explotaron con nuevas técnicas de extracción.
- Muchos productos se exportaban por todo el Imperio por vía marítima y gracias a la extensa red de calzadas, construida para facilitar el comercio.
3. EL LEGADO DE ROMA
- La integración de Hispania en el mundo romano supuso la adopción de la lengua, el derecho, las instituciones, la religión y el arte propios de esta civilización.
- Este proceso de asimilación cultural por parte de los indígenas fue largo y se conoce como romanización. La cultura romana se difundió gracias a las ciudades.
- En España se conservan numerosas construcciones y obras artísticas de época romana:
- Obras públicas y de ingeniería (acueductos, anfiteatros, teatros, murallas, puentes, termas, templos, arcos, monumentos funerarios, etc.).
- Muestras artísticas (mosaicos, esculturas, etc.).

PRESENTACIÓN EN GENIALLY
Aquí teneís disponible la presentacion del contenido en la plataforma genially, ¡os animo a echarle un vistazo!.
Sección autodidacta
Para las personas más curiosas sobre Roma y su paso por Hispania, aquí les dejo contenido adicional, ¡disfrutad!
Guerras púnicas
Arquitectura Romana
¡Gracias por su visita y nos vemos pronto!

