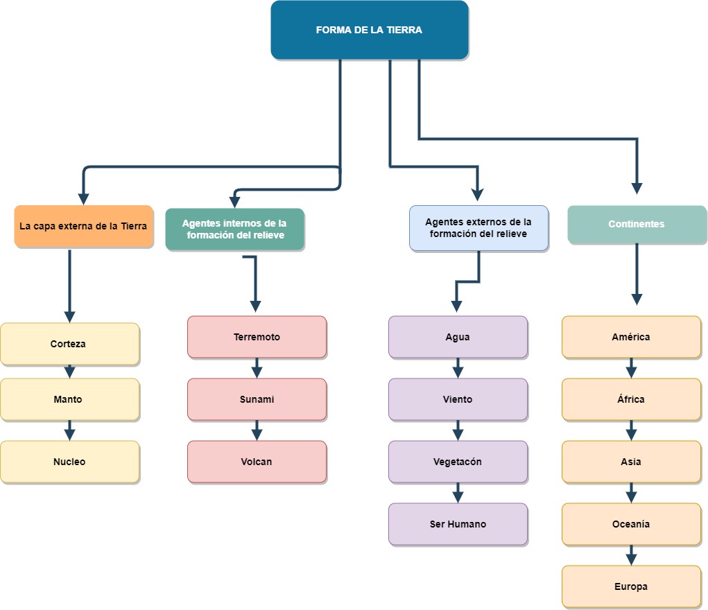
1. La capa externa de la Tierra
- La Tierra está formada por tres capas concéntricas de distinto grosor:
- Núcleo. Capa más interna de la Tierra compuesta, a su vez, por dos capas: el núcleo interno
y el externo. - Manto. Capa intermedia, es la de más grosor terrestre, rodea el núcleo y es donde está el
magma. - Corteza. Capa más externa y delgada formada por rocas. No es lisa y tiene distintos grosores, emerge en elevadas montañas y se hunde en fosas marinas.
- Núcleo. Capa más interna de la Tierra compuesta, a su vez, por dos capas: el núcleo interno
- Parece casi seguro que la posición actual de los continentes resulta de la fractura en placas
- tectónicas y el posterior desplazamiento de un único continente conocido como Pangea.
- Las placas tectónicas se desplazan lentamente y su colisión genera elevaciones (cordilleras) o hundimientos (fosas).
- Todos estos movimientos tectónicos van asociados a seísmos y erupciones volcánicas.

2. Agentes internos de la formación del relieve ción del relieve
- Las fuerzas internas de la Tierra provocan los terremotos y los volcanes, que configuran el relieve.
- Un terremoto es la consecuencia del movimiento de placas en el interior de la Tierra que se propaga desde el foco o hipocentro en todas direcciones mediante ondas sísmicas. El epicentro es el punto de la superficie terrestre donde más se manifiesta el terremoto.
- Un tsunami es el movimiento con gran fuerza del agua del mar como consecuencia de un terremoto en el fondo del mar. Pueden arrasar la costa y provocar inundaciones.
- Un volcán es una grieta de la corteza terrestre por la que asciende y sale magma hacia el exterior en forma de erupción volcánica.
- Durante las erupciones volcánicas se expulsan gases, cenizas, piedras y lava incandescente.
- Estos materiales se enfrían, se acumulan y forman conos volcánicos.
- Los conos volcánicos pueden convertirse en montañas, o islas si la erupción es marina.

3. Agentes externos de la formación del relieve
- En la formación del relieve intervienen agentes externos: el agua, el viento, la vegetación y el ser humano.
- El agua modifica el relieve de diferentes maneras:
- Las corrientes de agua de lluvia desgastan los valles y arrancan y transportan rocas y arenas que se depositan formando deltas y llanuras.
- La lluvia se filtra por las fisuras de las rocas, que pueden llegar a romperse si el agua se hiela, o reaccionar químicamente y disolverse.
- Las olas y las corrientes marinas desgastan el litoral y acumulan arena en playas y golfos.
- El viento es un agente externo muy importante que desgasta y erosiona las rocas.
- La vegetación ayuda a romper las rocas o a fijar el suelo de algunas laderas.
- El ser humano transforma el territorio y, por lo tanto, modifica el relieve.
4. Los continentes
- Los continentes son grandes masas de tierra emergidas sobre los océanos. Existen seis continentes de extensiones y formas diferentes:
- África: su relieve es bastante llano pero con algunas áreas montañosas y zonas de grandes depresiones. Su litoral es rectilíneo y regular.
- América: se extiende por los dos hemisferios y se divide en América del Norte, América del Sur y América Central.
- Asia: es el mayor continente de la Tierra; se encuentran las cordilleras más altas, extensas llanuras, grandes penínsulas y numerosos archipiélagos.
- Europa: es un continente de dimensiones reducidas, que se considera una gran península de Asia.
- Oceanía: formada por cuatro conjuntos de islas: Australasia, Melanesia, Micronesia y Polinesia.
- Antártida: continente situado en el Polo Sur. Está despoblado debido a sus temperaturas extremas.

5. Un mundo de montañas y llanuras
■ La superficie terrestre no es lisa ni uniforme, sino que presenta distintas formas de relieve:
montañas, llanuras, mesetas, valles, depresiones…
■ Las principales cadenas montañosas son: las Montañas Rocosas y los Andes, que atraviesan
América de Norte a Sur; los Alpes y el Cáucaso en Europa; y la cordillera del Himalaya, en el
centro de Asia.
■ Las mesetas se reparten por todos los continentes, pero destaca la del Tibet, en Asia, por ser
la más elevada.
■ Las llanuras más importantes las encontramos en las cuencas de los grandes ríos, como el
Mississipi (América del Norte) y el Amazonas (América del Sur).
■ La depresión más profunda (395 m bajo el nivel del mar) es la del Mar Muerto.
Sección autodidacta
¡Hola curiosos! Aquí os dejamos algunos vídeos que sirven para complementar el contenido explicado. Espero que disfrutéis, ¡hasta la próxima!

